全国大学生节能减排社会实践与科技竞赛(A类)
简介
全国大学生节能减排社会实践与科技竞赛是由教育部高等学校能源动力类专业教学指导委员会指导,全国大学生节能减排社会实践与科技竞赛委员会主办的大学生课外科技作品和社会实践调查竞赛。该竞赛紧密围绕“双碳”战略目标等国家重大需求,在教育部的关怀指导和广大高校的积极协作下,已发展成为起点高、精品多、覆盖面广且影响力大的全国大学生实践创新活动。
竞赛作品分为“社会实践调查”和“科技制作”两类,倡导大学生深入社会调查,发现国家重大需求,启发创新思维,形成发明专利。将人文素养融合到科学知识技能之中,使学以致用不仅体现于头脑风暴,而且展现在精巧创造。竞赛吸引了大陆250多所高校、港澳台以及部分海内外高校,已经形成了“百所高校,千件作品,万人参赛”的国际性规模。
2024年第十七届全国大学生社会实践与科技竞赛决赛在中国石油大学(华东)举行
近期获奖情况
2021年国家级三等奖1项
2023年国家级三等奖1项
竞赛获奖展示(部分)
特等奖
第十六届全国大学生节能减排社会实践与科技竞赛

第十五届全国大学生节能减排社会实践与科技竞赛

第十四届全国大学生节能减排社会实践与科技竞赛

一等奖
第十六届全国大学生节能减排社会实践与科技竞赛

第十五届全国大学生节能减排社会实践与科技竞赛

第十四届全国大学生节能减排社会实践与科技竞赛

二等奖
第十六届全国大学生节能减排社会实践与科技竞赛

第十五届全国大学生节能减排社会实践与科技竞赛

第十四届全国大学生节能减排社会实践与科技竞赛

三等奖
第十六届全国大学生节能减排社会实践与科技竞赛

第十五届全国大学生节能减排社会实践与科技竞赛

第十四届全国大学生节能减排社会实践与科技竞赛

湖南省大学生节能减排社会实践与科技竞赛(A类)
简介
湖南省大学生节能减排社会实践与科技竞赛是由湖南省教育厅主办,湖南省科学技术协会指导的湖南省普通高校大学生学科竞赛。
该竞赛充分体现了“节能减排、绿色能源”的主题,紧密围绕国家能源与环境政策,紧密结合国家重大需求,积极响应国家“碳达峰”“碳中和”发展目标和节能减排发展战略,落实“节能减排全民行动计划”重要举措,增强高校学生节能减排意识,开拓科技创新思维,培养社会实践能力。第二届湖南省大学生社会实践与科技竞赛于2023年6月-9月由湖南理工学院承办。
近期获奖情况
2023年省级二等奖1项,省级三等奖1项
竞赛获奖展示(部分)
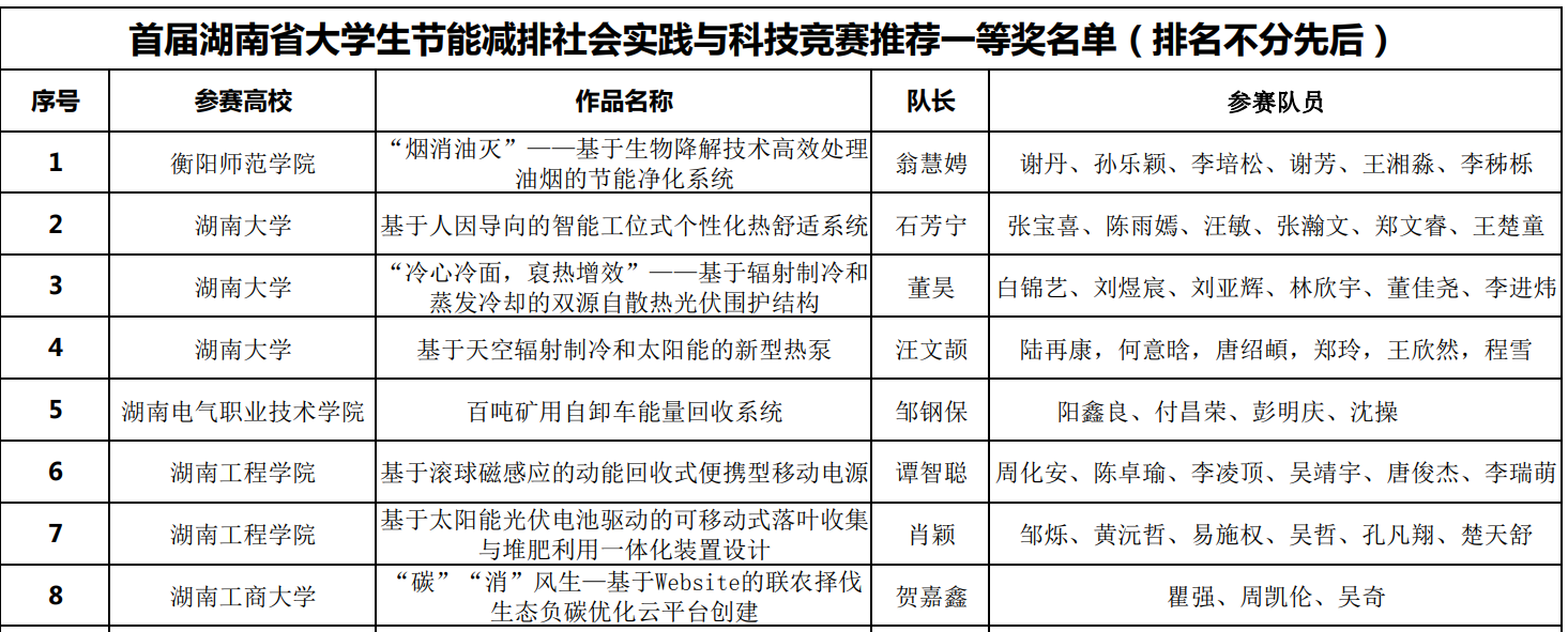
一等奖

二等奖

三等奖

获奖证书
|
|
比赛剪影
|
|
|






